全国咨询热线:
13901534481
首页
关于我们
公司简介
组织架构
文化理念
经营理念
服务宗旨
产品中心
水处理系统
废气处理装置
电厂工业废水处理系统
电厂源水处理系统
电厂烟气脱硫脱硝系统
电厂脱盐水处理系统
各类加药装置
工程案例
工程案例
工程业绩
新闻资讯
联系我们
网站首页
›
工程业绩
›
正文
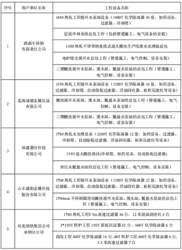
钢铁行业业绩表
发布日期:2023-12-08
浏览次数:696
上一篇:煤炭行业业绩表
下一篇:电力行业业绩表
关于我们
公司简介
组织架构
文化理念
服务宗旨
经营理念
产品分类
水处理系统
废气处理装置
电厂工业废水处理系统
电厂源水处理系统
电厂烟气脱硫脱硝系统
电厂脱盐水处理系统
各类加药装置
工程案例
工程业绩
工程案例
江苏苏环环境工程有限公司
联系人:吴先生
手机号:13901534481 13901531609
座机:0510-80325856
邮箱:
674809037@qq.com
地址:江苏省宜兴市高塍镇红旗路10号
扫一扫·手机访问